Scanning and you
Posted: 2009-12-27 Filed under: eveonline | Tags: covertops, eve online, scanning, scanning and you, wormhole 3 CommentsI won’t lie; I’m a work-shy freeloader when it comes to scanning. Usually, by the time I sleep through my alarm, eat breakfast, take a shower and get around to logging on, there’s either a grav to hit or a WH to haul ore through for the next paycheck. Unfortunately, I can get dedicated to the tiniest things, and my brain won’t shut off till the task is complete.
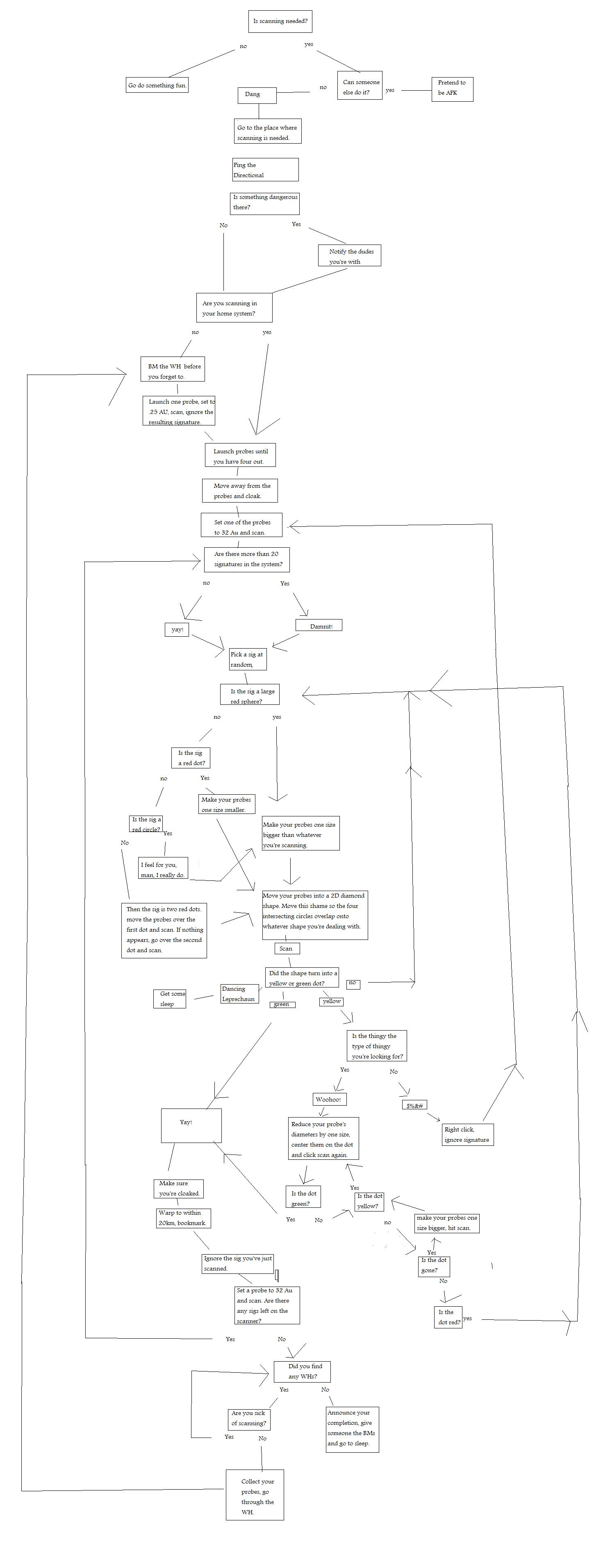
This is why it’s currently… four in the morning and I’m still trying to scan a highsec exit. So, scan tips.
An important think to remember in wormholes is that there are two types of wormholes: incoming and outgoing. Or, as I like to call them, “someone’s found us” and “we found another empty neighbor”. Most WHs will have a static type, which means that at any given time if you start scanning that WH you will always find a WH of the given type, for example, a c6. Since the WH we currently reside in has a static C6, this makes scanning a route to highsec all kinds of fun and laughs, when you consider that C6s are the deepest you will go into WH space and are therefore have the lowest chance of a nice highsec to cart 400,000 m3 of ore out of.
Anyway, here’s the process I’ve developed that works for me:
1. Go through the WH/warp to empty space
2. Don’t forget to BM the WH before you do anything else.
3. Open your scanner, go to the directional tab.Turn off active overview settings and press scan. If you don’t see scan probes, PoSes, pos guns, ships, or anything that looks threatening, proceed to step 4. If not, inform your corp mates, and proceed to step four carefully.
4. Launch four probes, then move 15km away from the WH.
5. Cloak.
6. Set one of the probes to 32 AU and move it to the center of the system. If the probe does not encompass the entire system, set all the probes to 32 AU and do the best you can.
7. Press “Scan”, wait 5-10 seconds, then look at the signatures that result. Whine to your corp about how many signatures there are (if over 15) or how unlikely a highsec exit is (if lower than 15).
8. Choose a signature at random.
9. Set your probes to one size bigger than the sig..sphere. If the sig is a red dot, set the probes to 8 AU.
10. Move your probes into a 2D diamond shape, and move as group (shift-click) so that the four circles form some sort of weird shape covering the circle completely. Hit scan again.
11. If the signature disapeared, and there are no other signatures, make your probes one size bigger and scan again. If there are other signatures, go back to step 9 for that sig.
12. If there are now two signatures of the same name, curse quietly to yourself. Move your group of probes slightly up or down so that only one sig is encompassed. Rescan. if the sig vanished, move the group over where the other sig used to be. If that sig vanished as well, curse a bit louder, increase probes by a size and scan again, going back to step 9.
13. If the sig formed a 2d circle: Curse again. Make the probes one size bigger, encompass the circle, and scan again. Go to step 9.
14. If the sig formed a red dot: Silently cheer to yourself. Go to step 17.
15: If the sig turned yellow: look at it in the scanner menu. If it’s the type you want, cheer and go to step 17. If not, angrily right click and select ignore this signeture. Go back to step 6
16. If the sig turned green: Yay! You just found something! Make sure your ship is cloaked and warp to 20km of it. Bookmark some object with an informative name:
“Bitchin Crokite” is not informative. “Excep. core Crokite” is. “I hate scanning” is not informative. “Static C6” is.
17. Reduce your probes by one size and adjust them to keep forming the diamond around the dot. Press scan again and go to step 9.
18. Fake a disconnect so you don’t have to help scan another damn c6 w/ 30 sigs in it.
In flowchart form:
Christmas eve
Posted: 2009-12-25 Filed under: eveonline | Tags: christmas Leave a commentWell, another Christmas come and soon to be gone; with all the anticipation felt over the last month replaced by the complacency of having to wait another year.
Our WHers already got our christmas gift from CCP, with a new exceptional core opened with another 150k crokite with only one sleeper BS, so we’ve been busy. Ironically, we’ve got something like 300 units of compressed ABC and haven’t been able to find an exit remotely close to highsec.
Personally, I blame the new WH and its static C6, but then again, this WH also has 80% bonus to remote reps and capacitor recharge, so I’m not complaining. As much as I usually would.
Since we weren’t able to get enough ore out for my plex due date, I buddy programed a third account so I could get a third Zephyr along with my thirty days. I just hope I can get an alt out of the WH long enough to contract it before the account runs out or January 6th comes around. Both accounts have had three day or more skills trained, mining director IV and Bistot processing IV, respectively
Christmas presents are all wrapped, and given to close friends and family; far friends and family still a problem tho; ironic in this information age of instantaneous conversations.
So, in closing, fly safe all of you, especially my family far away, my friends far away, in Eve and not, who probably don’t want their names mentioned, or maybe do, I’ve sworn off Eve for christmas eve and day for family time.
Fly safe, and to those who know what it means:
Merry christmas to the implant guy;
Merry christmas to the agnostic;
Merry christmas to the tall one;
Merry christmas to the cuban;
Merry christmas to the forgotten lover;
Merry christmas to the exchange student;
Merry christmas to the little germ;
Merry christmas to the elderly farm man;
Merry christmas to the elementary schoolteacher;
Merry christmas to AP theory;
Merry christmas to the Mathematic god;
and Merry christmas to “Please don’t hit me”
Merry Skillmass
Posted: 2009-12-24 Filed under: ships | Tags: capital, carrier, skills 2 CommentsI decided to treat myself and buy the necessary skills to get into a Thanatos (Gallente Carrier). Ignore Acceleration Control; it was a skill that I looked over for the past few months.
Multiple Personalities
Posted: 2009-12-24 Filed under: eveonline | Tags: account, alt, character, combat, eve online, mining, WH 6 CommentsAlternate characters are an interesting topic: controlling two avatars at once can be obscenely difficult with some games (in Halo, trying to drive a warthog with my feet on one controller while firing with my hands on a second….didn’t work out too well). In WoW, most tasks went one of three ways: either you killed the dude trying to kill you, he killed you instantly, or he killed you after a long battle and you came back and managed to kill him by pressing the right buttons at the right times. Controlling one character with any degree of control took skill, and two characters at once when each one required a different button to be pressed depending on the situation every 1.5 seconds was an experience in frustration. Not that I couldn’t get it to work, but it was just annoying.
Eve continues to set itself away from other MMOs with an almost reliance on alts. Living in a WH with only contracts to go on to work out market prices, or even living in nullsec or having a really low security rating nigh demands having alts that can check the market for you, and then there’s the matter of convenience.
When I just started mining, apparently I was so pathetic that no-one even bothered to steal from my can of veldspar. But as I progressed to mining barge, can flippers ceased to be someone to muse upon as a dude whined in local and started becoming a very irritating problem. I was wary to let one can or more float in space before I brought my hauler out, which was a pain, especially when I got killed by a battle badger while trying to re-ninja my ore.
Here’s the strategy I finally figured out: When someone flips you, dock immediately. get your hauler out, warp to the cans. Pick a celestial at random. maneuver your hauler so that the can is directly between you and the celestial. Engage warp without aligning. as your ship lines up with the planet or whatever, open your ninjaed can and make ready. Half a second before your ship reaches 75% speed, drag as much ore as you can into your cargo. The moment your ship hits 75%, it should shoot off like a rocket and you’ll have saved one hauler load of ore. Hide in a station for 15 minutes, come out, start mining in a different system.
After a few weeks of this I was fast running out of throat lozenges for after cursing at flippers and made an alt using the buddy system. My slim justification to myself that since the activation fee was 20 bucks, I’d only have to pay 4 extra bucks once to never have can flipping problems ever again. I started the alt, closed out of all the tutorials immediately and trained gallente industry V.
Suddenly, flippers were a thing of the past. Any ore I had mined went immidiately to the station with no loss in productivity, and Eve was fun again. The hauler account stayed with me, hauling for corp ops and regular ops, following me into nullsec and hauling there; then coming to WH space with me.
Having two accounts in eve is different from two accounts anywhere else because of the sheer utility of having two separate persona for you. One can scout for the other, rep for the other, mine for the other, shoot for the other, and with Eves auto-repeat managing both of them is fairly intuitive.
Awkwardly, I’ve accidentally left two alts in WHs we left and had to pod them both >.<
I think this topic has been covered by someone else already, but the psychological experience of an MMO is essentially obtaining what others don’t have. Whether it’s gold, ISK, a battleaxe bigger than yourself, a navy domi, faction fit mauraders or every single damn item in the game, everyone wants more than everyone else in order to say “look at me, I’m awesome”.
Since training an alt requires you to stop training on your main, this goes against the average MMOer instints of being better than everyone else, making the thought of stopping training on your main nigh unbearable. So, making an alt account is a pretty easy step for most committed players, which is why I now have an orca pilot, another WH goer has two hulk accounts and a third has two with a third still training.
Assuming you can either provide the 30 bucks a month or 600 mil a month, a second account will make your Eve experience significantly easier.
Oh, and the nullsec dude apparently multiboxes four hulks in his infinite ABC nullsec system.
Fly safe.
Fly safe.
Also, arguing with yourself in front of new guys in the corp channel is hilarious.
Son of Dominion nullsec mining
Posted: 2009-12-23 Filed under: eveonline | Tags: changes, dominion, Dominion mining changes, eve online, mining, wormhole 12 CommentsLet me just start this with a phrase I’ve always, always wanted to use but could never achieve the correct context:
I effing called it.
As of Dominion, WH mining is no longer the best mining profitable task, having been completely outstripped by nullsec mining. For the chain of logic that lead to this conclusion, look no further than the following paragraphs:
I was sitting in a WH belt, mining and thinking about how much I love mining in WHs, when I saw probes on the directional. Entering a professional state of panic, I told my ship to warp to PoS and waited the agonizing seven seconds before my 200 mil ship was safe, all the while asking if the probes were ours or someone trying to kill us for the fun of it.
The probes weren’t ours, so you can imagine my surprise when I wasn’t trapped in a bubble on my way to the PoS; and the greater surprise I had when the pilot convoed me to say hi and not “Grrr, Grrr, you win this time, but we will have your very expensive ship for our killboards. Arrrrgh” or whatever pirates say. Apparently, through some act forgotten to me and him, our respective corporations had set each other to blue, which was strange, as his corporation was a nullsec habiter and we were a highsec mining corp. He revealed himself as an old WH miner that left the WH for nullsec come Dominion, with good reason, so he said. He invited me for a look around his nullsec, as his alliance and all nearby alliances were NBDS. Immediately suspicious, I took my sister gear off my covops, slapped on a normal scanner and flew after him. After flying past an impressive warp bubble on a gate:
We made it to his alliance’s industry V system, and he excused himself while I scanned out some gravs. The small ones were easy to get too, and contained about 80k of ABC ores, and the large ones were slippery, but similarly had a goodly amount of ABC ores and some BS wrecks, one of which I found a survey scanner on, one of the items we never seem to have in the wormhole.
The dude explained to me that the belts would refresh themselves about every 36 hours, and were able to support thirty hulks with orca and rorqual bonuses happily, aside from some hostile stealth bombers who liked to AFK in system.
The feeling I was experiencing at this moment was akin to beating your head against a brick wall when suddenly someone walks up and points out a Styrofoam wall a few feet to your left. That… dispenses candy or something when you beat your head against it. This nullsec system had cyno jammers up for five systems in any direction, local chat, an intel channel to point out threats five jumps before they came near, and most mortifying of all, a station where the ABCs that in the WH we had been carefully compressing and hauling slowly to Jita, were being refined at a 4% tax w/ a 100% yield.
In Apoc, the WH was king. It seems that the WH has been king for too long, and I have heard from CCP from somewhere that “We never intended to have long-term habilitation in wormholes”, which would probably explain why grav sites stop appearing in our WHs after a week and a half, and why we can’t set up moon miners.
If CCP wants to shift focus from WH mining to nullsec mining, that’s fine. I mean, Apoc made WHs king, now Dominion comes along with vast changes to nullsec, they’re gonna want attention to nullsec more, and better belts seems the best way to do it. It just seems ta me that they overdid it just a tad. Unless a nigh-infinite source of every conceivable ore type next to a perfect refiner seems reasonable to someone out there?
(Actually, the dude told me that they don’t have enough tritanium for their manufacturing, so they’ve been jump freightering it in. I kid you not)
Similarly heard from the dude, CCP made the belts overly rich because they expected the changes in sovereignty to make everyone and his dog start fighting bloodily over every square mile of space-dust. Since in actuality, the big alliances are consolidating their space to conserve cash and there really being no reason to expand, there’s much, much less fighting than expected, the market is going/already has been flooded w/ lowsec minerals, ecetera. I really hope that CCP makes a few small tweaks to these gravs before WH turns into the equivalent of mining veldspar in lowsec with local minimized, one jump from highsec.
Also, the dude explained to me how to use that newfangled sovereignty button for something other than remembering how to spell sovereignty, and it’s pretty detailed on every concivable system, but it is odd that there’s been seven ships and one pod destroyed in my wormhole’s “region”, whatever that is.


